返回首页
|
English
服务热线:86-0755-82377258
首页
公司简介
产品中心
新闻资讯
下载中心
视频中心
人才招聘
客服中心
联系我们
产品类别
步进驱动器
五相步进驱动器
三相步进驱动器
二相步进驱动器
闭环式步进驱动器
步进电机
五相步进电机
三相步进电机
二相步进电机
-
步进驱动器
-
三相步进驱动器
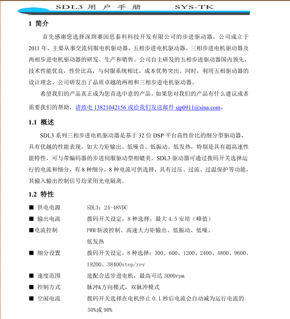
产品名称:SDL3系列三相步进驱动器
产品编号:2015-330
产品型号:SDL3
更新时间:2015.03.16
出品单位:深圳市赛因思泰科科技开发有限公司
浏览次数:
更多产品图片:
产品详细介绍:
友情链接:
低压五相步进驱动器
外壳开放式低压五相步进驱动器
外壳封闭式低压五相步进驱动器
高压五相步进驱动器
五相步进电机
客服电话:0755-82377258 传真:0755-82377258 客服邮箱:sys_tk@163.com
邮政编码:518100 公司地址:深圳市龙岗区布吉街道长龙村德兴城13栋622 官方网站:www.systk.com.cn
Copyright2026 版权所有:深圳市赛因思泰科科技开发有限公司
业务咨询
技术服务